Ansprechpartner der Gemeindeverwaltung
Die Mitarbeiter der Gemeinde Kirchheim b. München sind gerne für Sie und Ihre Anliegen da. Gegliedert nach den einzelnen Referaten und Abteilungen, soll Ihnen die folgende Übersicht helfen, schnell und einfach Ihren zuständigen Ansprechpartner zu finden.
Sie erreichen die Mitarbeiterinnen und Mitarbeiter der Gemeinde in der Regel persönlich, telefonisch oder per E-Mail zu den üblichen Öffnungszeiten des Rathauses:
- Montag von 8:00 bis 12:00 Uhr und von 14:00 bis 18:00 Uhr
- Dienstag bis Freitag von 8:00 bis 12:00 Uhr
- Bitte beachten Sie die Sonderöffnungszeiten auf der Startseite. ( Feiertagsregelung, Personalversammlung etc.)
Selbstverständlich stehen wir Ihnen nach vorheriger Terminabsprache auch außerhalb unserer regulären Öffnungszeiten zur Verfügung.
Bitte kommen Sie bei Bedarf gerne auf uns zu.
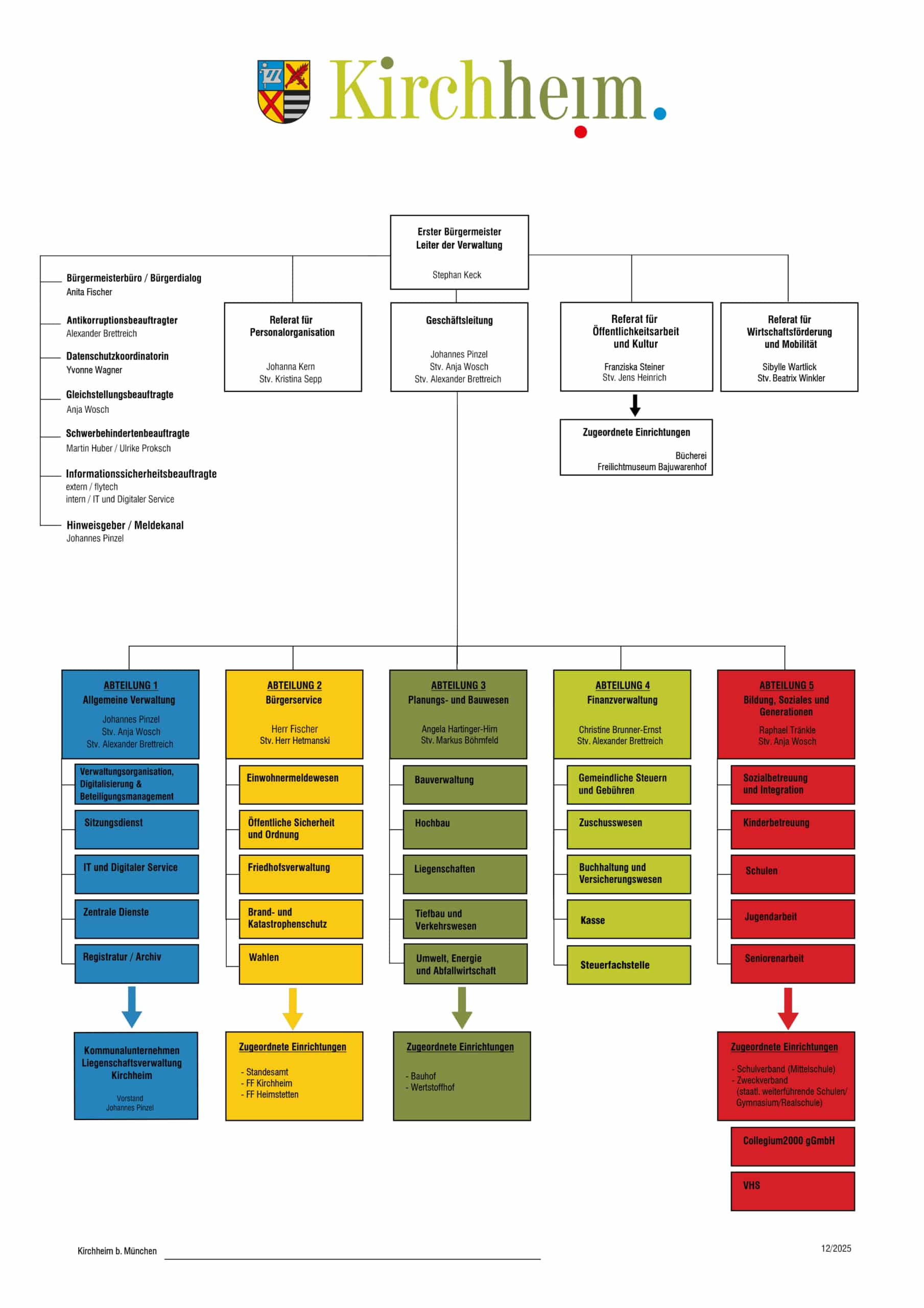
Organigramm
Sie sind sich nicht sicher, an welche Abteilung Sie sich wenden sollen?
Vielleicht hilft Ihnen hierbei auch unsere Seite Wo erledige ich was? oder ein Blick in unser Organigramm.
Die Bürgermeister
- Stephan KeckErster Bürgermeister
089 90909- 9102
stephan.keck@kirchheim-heimstetten.deMünchner Straße 6
85551 Kirchheim b. München
- Beate NeubauerZweite Bürgermeisterin
089 90909- 9102
beate.neubauer@kirchheim-heimstetten.deMünchner Straße 6
85551 Kirchheim b. München
- Marianne HausladenDritte Bürgermeisterin
089 90909- 9102
marianne.hausladen@kirchheim-heimstetten.deMünchner Straße 6
85551 Kirchheim b. München
Abteilungs- und Referatsleiter
Johannes Pinzel
Geschäftsleiter | Leiter der allgemeinen Verwaltung
089 90909-9212
johannes.pinzel@kirchheim-heimstetten.de
Angela Hartinger-Hirn
Abteilungsleitung Planungs- und Bauwesen
089 90909-3000
angela.hartinger-hirn@kirchheim-heimstetten.de
Christine Brunner-Ernst
Abteilungsleitung Finanzverwaltung, Kämmerin
089 90909-4000
christine.brunner-ernst@kirchheim-heimstetten.de
Raphael Tränkle
Abteilungsleitung Bildung, Soziales & Generationen
089 90909-5000
raphael.traenkle@kirchheim-heimstetten.de
Franziska Steiner
Leiterin Referat Kultur und Öffentlichkeitsarbeit
089 90909-9300
franziska.steiner@kirchheim-heimstetten.de
Sibylle Wartlick
Referentin Wirtschaftsförderung & Mobilität
089 90909-9400
sibylle.wartlick@kirchheim-heimstetten.de
Alle Ansprechpartner im Überblick
Letzte Aktualisierung: 02/2024
Bürgermeisterbüro und Geschäftsleitung
| Name | Bereich | Tel. | |
|---|---|---|---|
| Keck, Stephan | Erster Bürgermeister | 089 90909-9102 | buergermeister@kirchheim-heimstetten.de |
| Fischer, Anita | Assistenz des Ersten Bürgermeisters | 089 90909-9102 | anita.fischer@kirchheim-heimstetten.de |
| Pinzel, Johannes | Geschäftsleitung | 089 90909-9212 | johannes.pinzel@kirchheim-heimstetten.de |
| Schmidt, Doreen | Assistenz der Geschäftsleitung | 089 90909-9212 | doreen.schmidt@kirchheim-heimstetten.de |
Referat für Öffentlichkeitsarbeit und Kultur
| Name | Bereich | Tel. | |
|---|---|---|---|
| Steiner, Franziska | Leiterin Referat Öffentlichkeitsarbeit und Kultur | 089 90909-9300 | franziska.steiner@kirchheim-heimstetten.de |
| Heinrich, Jens | Referat für Öffentlichkeitsarbeit, Mediengestaltung Stellvertretende Referatsleitung | 089 90909-9316 | jens.heinrich@kirchheim-heimstetten.de |
| Dietl, Tatjana | Kultur- und Heimatpflege | 089 90909-9302 | tatjana.dietl@kirchheim-heimstetten.de |
| KiMI Redaktion | Kirchheimer Mitteilungen | kimi@kirchheim-heimstetten.de | |
| Meybom, Andrea | Leitung Gemeindebücherei | 089 9037005 | buecherei@kirchheim-heimstetten.de |
| Dr. Bagley, Jennifer | Museumsleitung Bajuwarenhof | 0162 6434559 | jennifer.bagley@kirchheim-heimstetten.de |
| Nortey, Sabrina | Mitarbeiterin Bajuwarenhof | sabrina.nortey@kirchheim-heimstetten.de |
Referat für Wirtschaftsförderung
| Name | Bereich | Tel. | |
|---|---|---|---|
| Wartlick, Sibylle | Referentin Wirtschaftsförderung & Mobilität | 089 90909-9400 | sibylle.wartlick@kirchheim-heimstetten.de |
| Neuwert, Franca | Wirtschaftsförderung | 089 90909-9402 | franca.neuwert@kirchheim-heimstetten.de |
| Winkler, Beatrix | Radverkehrsbeauftragte | Mobilität & Projekte | 089 90909-3306 | beatrix.winkler@kirchheim-heimstetten.de |
Referat für Personalorganisation
| Name | Bereich | Tel. | |
|---|---|---|---|
| Kern, Johanna | Referentin Referat für Personalorganisation | 089 90909-1100 | johanna.kern@kirchheim-heimstetten.de |
| Winkler, Anna | Personalverwaltung | 089 90909-1102 | anna.winkler@kirchheim-heimstetten.de |
| Sepp, Kristina | Personalverwaltung | 089 90909-1104 | kristina.sepp@kirchheim-heimstetten.de |
| Eberhart, Monika | Personalverwaltung | 089 90909-1106 | monika.eberhart@kirchheim-heimstetten.de |
Abteilung allgemeine Verwaltung
| Name | Bereich | Tel. | |
|---|---|---|---|
| Pinzel, Johannes | Abteilungsleitung | 089 90909-9212 | johannes.pinzel@kirchheim-heimstetten.de |
| Schmidt, Doreen | Assistenz der Geschäftsleitung | 089 90909-9212 | doreen.schmidt@kirchheim-heimstetten.de |
| Fraas, Lisa | stellv. Abteilungsleitung | 089 90909-9202 | lisa.fraas@kirchheim-heimstetten.de |
| Filzer, Julia | Verwaltungsorganisation, Digitalisierung und Beteiligungsmanagement | 089 90909-9204 | julia.filzer@kirchheim-heimstetten.de |
| Immler, Anita | Sitzungsdienst | 089 90909-9214 | anita.immler@kirchheim-heimstetten.de |
| Mraseck, Bärbel | Zentrale | 089 90909-2404 | baerbel.mraseck@kirchheim-heimstetten.de |
| Vodermair, Sabine | Zentrale | 089 90909-2406 | sabine.vodermair@kirchheim-heimstetten.de |
| Proksch, Ulrike | Zentrale Dienste | 089 90909-1302 | ulrike.proksch@kirchheim-heimstetten.de |
| Schihan, Maximilian | IT & Digitaler Service | 089 90909-1202 | maximilian.schihan@kirchheim-heimstetten.de |
| Baser, Enes | IT & Digitaler Service | 089 90909-1208 | enes.baser@kirchheim-heimstetten.de |
| Schillinger, Robert | IT & Digitaler Service | 089 90909-1206 | robert.schillinger@kirchheim-heimstetten.de |
| Stadler, Corinna | Registratur | Archiv | 089 90909-1404 | archiv@kirchheim-heimstetten.de |
| Neumann, Clara | Registratur | Archiv | 089 90909-1406 | archiv@kirchheim-heimstetten.de |
| Wagner, Yvonne | allgemeine Verwaltung | 089 90909-2206 | yvonne.wagner@kirchheim-heimstetten.de |
| Kröner, Manuela | Amtsbotin |
Abteilung Bürgerservice
| Name | Bereich | Tel. | |
|---|---|---|---|
| Herr Fischer | Abteilungsleitung | 089 90909-2000 | f.fischer@kirchheim-heimstetten.de |
| Herr Hetmanski | Sachgebietsleitung - Öffentliche Sicherheit & Ordnung, Wahlen stellv. Abteilungsleitung | 089 90909-2202 | m.hetmanski@kirchheim-heimstetten.de |
| Frau Rescher | Sachbearbeiterin - Öffentliche Sicherheit & Ordnung, Wahlen | 089 90909-2204 | c.rescher@kirchheim-heimstetten.de |
| Frau Hornburger | Sachbearbeiterin - Öffentliche Sicherheit & Ordnung | 089 90909-2208 | L.hornburger@kirchheim-heimstetten.de |
| Frau Pollack | Leitung Einwohnermeldewesen | 089 90909-2110 | k.pollack@kirchheim-heimstetten.de |
| Frau Reichhuber | Einwohnermeldewesen | 089 90909-2102 | s.reichhuber@kirchheim-heimstetten.de |
| Frau Pekarek | Einwohnermeldewesen | 089 90909-2104 | h.pekarek@kirchheim-heimstetten.de |
| Schuster, Angelika | Leitung Standesamt | 089 90909-2304 | angelika.schuster@kirchheim-heimstetten.de |
| Kujawa, Petra | Friedhofsverwaltung | Standesamt | 089 90909-2302 | petra.kujawa@kirchheim-heimstetten.de |
| Baumann, Petra | Friedhofsverwaltung | 089 90909-2306 | petra.baumann@kirchheim-heimstetten.de |
Abteilung Planungs- und Bauwesen
| Name | Bereich | Tel. | |
|---|---|---|---|
| Hartinger-Hirn, Angela | Abteilungsleitung | 089 90909-3000 | angela.hartinger-hirn@kirchheim-heimstetten.de |
| Böhmfeld, Markus | Bauverwaltung / Stellv. Abteilungsleitung | 089 90909-3102 | markus.boehmfeld@kirchheim-heimstetten.de |
| Siebenhaar, Celine | Assistenz der Abteilungsleitung | 089 90909-3012 | celine.siebenhaar@kirchheim-heimstetten.de |
| Kammermeier, Stefan | Sachgebietsleiter Bauverwaltung | 089 90909-3112 | stefan.kammermeier@kirchheim-heimstetten.de |
| Mayer, Harry | Bauverwaltung | 089 90909-3106 | harry.mayer@kirchheim-heimstetten.de |
| Sebald, Isabelle | Bauverwaltung | 089 90909-3104 | isabelle.sebald@kirchheim-heimstetten.de |
| Wuschik, Simon | Hochbau & Objektbetreuung | 089 90909-3210 | simon.wuschik@kirchheim-heimstetten.de |
| Birner, Sabine | Bauverwaltung & Erschließung | 089 90909-3114 | sabine.birner@kirchheim-heimstetten.de |
| Hödl, Cornelius | Hochbau & Objektbetreuung | 089 90909-3202 | cornelius.hoedl@kirchheim-heimstetten.de |
| Langner, Peter | Hochbau & Objektbetreuung | 089 90909-3204 | peter.langner@kirchheim-heimstetten.de |
| Scheigl-Baumgartner, Josef | Hochbau & Objektbetreuung | 089 90909-3208 | josef.scheigl-baumgartner@kirchheim-heimstetten.de |
| Huber, Thomas | Hochbau & Objektbetreuung | 089 90909-3220 | thomas.huber@kirchheim-heimstetten.de |
| Holzner, Christian | Tiefbau & Verkehrswesen | 089 90909-3304 | christian.holzner@kirchheim-heimstetten.de |
| Karrasch, Michael | Tiefbau & Verkehrswesen | 089 90909-3308 | michael.karrasch@kirchheim-heimstetten.de |
| Hiesinger Timo | Tiefbau & Verkehrswesen | 089 90909-3218 | timo.hiesinger@kirchheim-heimstetten.de |
| Maniel, Tanja | Leitung Liegenschaftsverwaltung | 089 90909-3214 | liegenschaftsverwaltung@kirchheim-heimstetten.de |
| Anetzberger, Nicole | Sachbearbeitung Liegenschaftsverwaltung | 089 90909-3216 | nicole.anetzberger@kirchheim-heimstetten.de |
| Hermann, Josef | Sachgebietsleitung Umwelt, Energie und Abfallwirtschaft | 089 90909-3402 | josef.hermann@kirchheim-heimstetten.de |
| Zschüttig, Susanne | Umwelt, Energie und Abfallwirtschaft | 089 90909-3408 | susanne.zschuettig@kirchheim-heimstetten.de |
| Kratzer, M. | Umwelt und Grünordnung | 089 90909-3406 | m.kratzer@kirchheim-heimstetten.de |
| Eistel, Peter | Umwelt Baumkontrolle | 089 90909-3404 0152 04325560 | peter.eistel@kirchheim-heimstetten.de |
| Kaußner, Bernhard | Bauhofleitung | 089 90909-3502 | bauhof@kirchheim-heimstetten.de |
| Hornburger, Stefan | Stellv. Bauhofleitung | 089 90909-3508 | bauhof@kirchheim-heimstetten.de |
| Jobst, Brigitte | Assistenz der Bauhofleitung | 089 90909-3504 | bauhof@kirchheim-heimstetten.de |
| Leicht, Ronny | Hausmeister Rathaus | ronny.leicht@kirchheim-heimstetten.de | |
| Mäckel, Sophie | Werkstudentin | 089 90909-3108 | bauamt@kirchheim-heimstetten.de |
Abteilung Finanzverwaltung/Kämmerei
| Name | Bereich | Tel. | |
|---|---|---|---|
| Brunner-Ernst, Christine | Abteilungsleitung | 089 90909-4000 | christine.brunner@kirchheim-heimstetten.de |
| Brettreich, Alexander | Kämmerei, Zuschusswesen, stellv. Abteilungsleitung | 089 90909-4402 | alexander.brettreich@kirchheim-heimstetten.de |
| Thaler, Martina | Gebühren, Steuern & Beiträge (Steuer- und Gewerbeamt) | 089 90909-4102 | martina.thaler@kirchheim-heimstetten.de |
| Frau Baldus-Lüdtke | Gebühren, Steuern & Beiträge (Steuer- und Gewerbeamt) | 089 90909-4104 | t.baldus@kirchheim-heimstetten.de |
| Lampe, Brigitte | Buchhaltung & Versicherungswesen | 089 90909-4204 | brigitte.lampe@kirchheim-heimstetten.de |
| Bauer, Christine | Kämmerei | 089 90909-4206 | christine.bauer@kirchheim-heimstetten.de |
| Di Bartolomeo, Siglinde | Kämmerei | 089 90909-4212 | siglinde.dibartolomeo@kirchheim-heimstetten.de |
| Gert, Manuela | Kämmerei | 089 90909-4210 | manuela.gert@kirchheim-heimstetten.de |
| Einsiedel, Matthias | Kämmerei | 089 90909-4218 | matthias.einsiedel@kirchheim-heimstetten.de |
| Blasczyk, Natascha | Kämmerei | 089 90909-4202 | natascha.blasczyk@kirchheim-heimstetten.de |
| Kestawitz, Bettina | Kämmerei | 089 90909-4208 | bettina.kestawitz@kirchheim-heimstetten.de |
| Frau Kreipl | Kassenverwalterin | 089 90909-4302 | m.kreipl@kirchheim-heimstetten.de |
| Frau Felek | Stellv. Kassenverwalterin | 089 90909-4308 | m.felek@kirchheim-heimstetten.de |
| Frau Stankova | Gemeindekasse | 089 90909-4306 | j.stankova@kirchheim-heimstetten.de |
Abteilung Bildung, Soziales & Generationen
| Name | Bereich | Tel. | |
|---|---|---|---|
| Tränkle, Raphael | Abteilungsleitung | 089 90909-5000 | raphael.traenkle@kirchheim-heimstetten.de |
| Wosch, Anja | Integrationsbeauftragte / Stellv. Abteilungsleitung | 089 90909-5108 | anja.wosch@kirchheim-heimstetten.de |
| Eistel, Petra | Assistenz Abteilungsleitung | 089 90909-5118 | petra.eistel@kirchheim-heimstetten.de |
| Höfling, Andrea | Kinderbetreuung | 089 90909-5502 | andrea.hoefling@kirchheim-heimstetten.de |
| Miller-Prinz, Dunja | Schulverband /Mittagsbetreuung | 089 90909-5506 | dunja.millerprinz@kirchheim-heimstetten.de |
| Edle von Riedl, Anette | Ferienpädagogik (FeP) | 089 90909-9218 | anette.edle.von.riedl@kirchheim-heimstetten.de |
| Wirsing, Martina | Sozialbetreuung | Rentenversicherung | 089 90909-5106 | martina.wirsing@kirchheim-heimstetten.de |
| Kressierer, Ingrid | Sozialbetreuung | Integration | 089 90909-5102 | ingrid.kressierer@kirchheim-heimstetten.de |
| Morgenroth, Dagmar | Seniorenbeauftragte | 089 90909-5110 | seniorenbeauftragte@kirchheim-heimstetten.de |
| Burz, Katinka | Gemeindejugendarbeit | Jugendkoordination | 0162 2309149 | gemeindejugendarbeit@kirchheim-heimstetten.de |
Jugendsozialarbeit an Schulen
| Name | Bereich | Tel. | |
|---|---|---|---|
| Patzak, Anna | Mittelschule | 0162 2308556 | anna.patzak@kirchheim-heimstetten.de |
| Baecker, Lena | Grundschule an der Mittelschule | 015251676467 | lena.baecker@kirchheim-heimstetten.de |
| Karaca, Betül | Grundschule an der Martin-Luther-Straße | 0172 28 50 340 | betuel.karaca@kirchheim-heimstetten.de |
| Schreiber-Voglmeier, Silke | Silva-Grundschule | 0162 10 61 326 | silke.voglmeier@kirchheim-heimstetten.de |
| Buschner, Ava-Lina | Sozialpädagogin Grundschulen | 0173 6257622 | ava-lina.buschner@kirchheim-heimstetten.de |
Zweckverband staatliche weiterführende Schulen im Osten des Landkreises München
| Name | Bereich | Tel. | |
|---|---|---|---|
| Klampfl, Martin | Geschäftsleiter | 089 2170360 - 51 | m.klampfl@szv-mo.de |
| Okrey, Adrian | Stellv. Geschäftsleiter | 089 2170360 - 52 | a.okrey@szv-mo.de |
| Klüpfel, Stefanie | Projektleitung GKEN | 089 2170360 - 41 | s.kluepfel@szv-mo.de |
| Wurm, Anna | Projektleitung SCA | 089 2170360 - 31 | a.wurm@szv-mo.de |
| Macuh, Vivian | Personal, Steuern und Finanzen | 089 2170360 - 25 | v.macuh@szv-mo.de |
| Buchfellner, Christian | Bauunterhalt | 089 2170360 - 28 | c.buchfellner@szv-mo.de |
| Pecher, Andreas | IT & Digitaler Service | 089 2170360 - 26 | a.pecher@szv-mo.de |
| Büchner, Pia | Projektassistenz SCA | 089 2170360 - 32 | p.buechner@szv-mo.de |
| Fröschl, Sabine | Projektassistenz GKEN | 089 2170360 - 42 | s.froeschl@szv-mo.de |
| Dasch, Eva | Verwaltung | 089 2170360 - 21 | e.dasch@szv-mo.de |
| Denzler, Monika | Verwaltung | 089 2170360 - 22 | m.denzler@szv-mo.de |
Weitere Aussenstellen
| Bezeichnung | Adresse | Tel. | |
|---|---|---|---|
| Gemeindebücherei | Schlehenring 12, 85551 Kirchheim b. München | 089 9037005 | buecherei@kirchheim-heimstetten.de |
| Jugendzentrum (JuZ) | Hauptstr. 30a, 85551 Kirchheim b. München | 089 9034041 | sozpaed@juz-kirchheim.de |
| Wertstoffhof | Aschheimer Weg 10, 85551 Kirchheim b. München | 089 90909-3600 |











